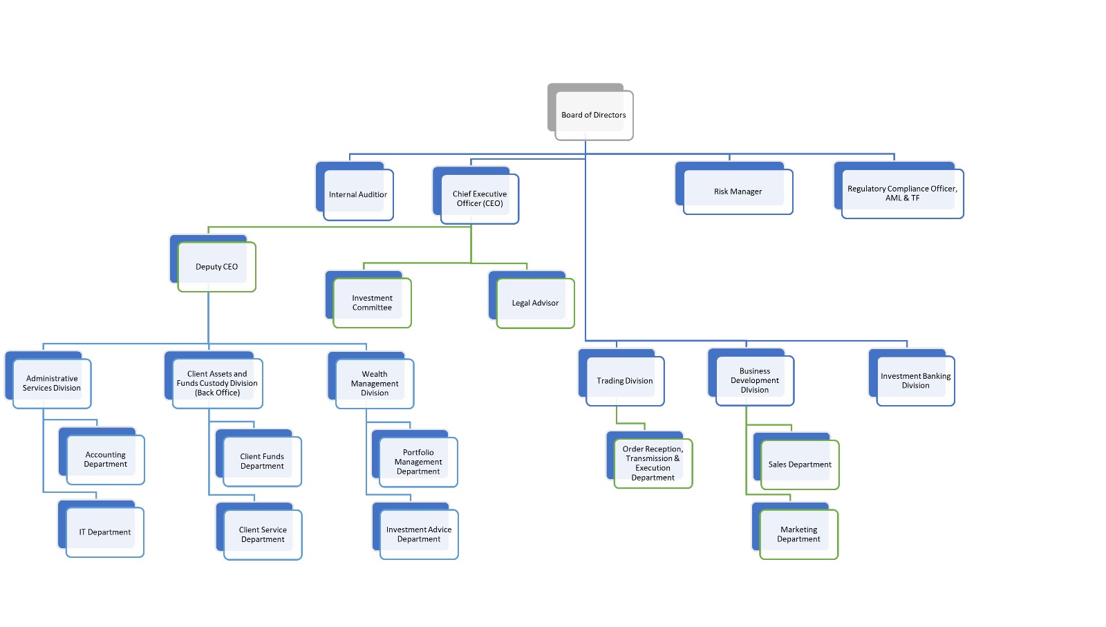
ORGANIZATIONAL CHART

Organizational Chart


This website uses cookies

This website uses cookies to ensure you get the best experience on our website.